Lompat ke konten Lompat ke sidebar Lompat ke footer

Hukum Dasar Kimia Dan Stoikiometri Ppt - Hukum Hukum Dasar Kimia Dan Stoikiometri Zammiluni : Perhitungan kimia disebut juga dengan stoikiometri kimia.

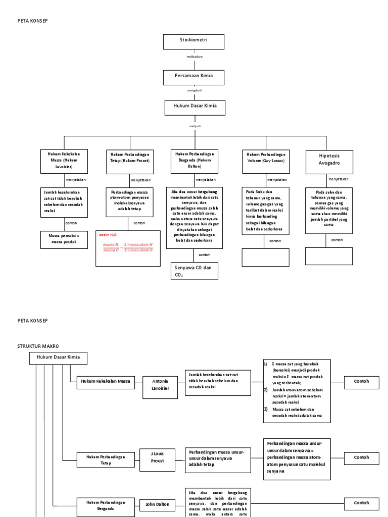
Hukum Dasar Kimia Dan Stoikiometri Ppt - Hukum Hukum Dasar Kimia Dan Stoikiometri Zammiluni : Perhitungan kimia disebut juga dengan stoikiometri kimia.. Namun, menarik untuk dicatat bahwa. Hukum dasar kimia menurut para ahli. Perhitungan kimia disebut juga dengan stoikiometri kimia. Oleh karena itu, massa antara reaktan dan produk adalah sama, yang mengalami perubahan adalah. Hukum lavoisier (hukum kekekalan massa) dalam reaksi kimia, massa zat sebelum reaksi (reaktan) dan sesudah reaksi (produk) adalah sama contoh 1:

Hukum dasar stoikiometri kimia dan bagaimana cara untuk mengukur jumlah suatu senyawa yang terkandung dalam suatu material? Kimia analitik merupakan cabang dari ilmu kimia yang mempelajari teori dan praktek dari metodemetode yang digunakan untuk mengetahui komposisi suatu materi yang meliputi identifikasi suatu zat, elusidasi struktur dan analisis kuatitatif komposisinya. Stoikiometri di dasarkan pada hukum dasar kimia, yaitu hukum kekekalan massa, hukum perbandingan tetap, dan hukum perbandingan berganda. Pada suhu dan tekanan yang sama, perbandingan volume gas pereaksi dengan volume gas hasil reaksi. Stoikiometri gas ialah suatu bentuk khusus, di mana reaktan dan produknya seluruhnya merupakan gas.

Stoikiometri Kls 10 Ppt Pdf Txt
Stoikiometri Kls 10 Ppt Pdf Txt from html.pdfcookie.com
Jika 2 buah jenis unsur bergabung dan membentuk lebih dari 1 senyawa dan jika massa salah satu dari unsur di dalam senyawa tersebut sama, sedangkan massa unsur lainnya berbeda, maka perbandingan massa. Ini merupakan pertanyaan dasar yang telah dijawab oleh para kimiawan terdahulu. 3 hukum dasar kimia perubahan zat. Stoikiometri di dasarkan pada hukum dasar kimia, yaitu hukum kekekalan massa, hukum perbandingan tetap, dan hukum perbandingan berganda. * hukum dasar kimia created by wiji & gratania * hukum lavoisier (hukum kekekalan massa) dalam suatu reaksi kimia, massa zat sebelum dan… jawab : Dalam setiap menyelesaikan soal stoikiometri memang tidak harus tahu persis hukum dasar apa yang akan digunakan, namun. Massa zat sebelum dan sesudah reaksi adalah tetap dalam ilmu kimia, stoikiometri adalah ilmu yang mempelajari dan menghitung hubungan kuantitatif dari reaktan dan produk dalam reaksi kimia. Pada suhu dan tekanan yang sama, perbandingan volume gas pereaksi dengan volume gas hasil reaksi.

Transcript of kimia analisis dasar.

Transcript of kimia analisis dasar. Hukum dasar yang di kemukakan oleh john dalton yakni di kenal hukum kelipatan berganda : Kimia analitik merupakan cabang dari ilmu kimia yang mempelajari teori dan praktek dari metodemetode yang digunakan untuk mengetahui komposisi suatu materi yang meliputi identifikasi suatu zat, elusidasi struktur dan analisis kuatitatif komposisinya. Hukum dasar kimia meliputi hukum kekekalan massa, hukum perbandingan tetap, hukum perbandingan berganda, hukum penggabungan volume dan juga hukum avogrado, berikut adalah dalam ilu kimia, hukum perbandingan berganda yaitu salah satu hukum dasar stoikiometri. * * * hukum lavoisier (hukum kekekalan massa) dalam reaksi kimia, massa zat sebelum reaksi (reaktan) dan sesudah reaksi (produk) adalah sama contoh: Artinya, suatu zat yang mengalami reaksi kimia/perubahan kimia tidak akan mengalami perubahan massa. October 20, 2013kimiaavogadro, lavoisier, mol, stoikiometrialfin luqmanul hakim. Jika ar c = 12, o = 16 dan h = 1, rumus empiris senyawa tersebut adalah. Hukum dasar kimia merupakan hukum dasar dalam stoikiometri atau perhitungan kimia. Posted in kimiatagged dan contoh soal hukum dasar kimia, hukum dasar kimia ppt, hukum proust. Perhitungan stoikiometri yang paling baik dikerjakan dengan dapat menyatakan. Pada suhu dan tekanan yang sama, perbandingan volume gas pereaksi dengan volume gas hasil reaksi. Hanya berlaku pada reaksi kimia yang melibatkan fasa gas.

Hukum dasar kimia merupakan hukum dasar dalam stoikiometri atau perhitungan kimia. Stoikiometri yakni sebuah ilmu yang mempelajari kuantitas produk dan reaktan dalam suatu reaksi kimia. Stoikiometri gas ialah suatu bentuk khusus, di mana reaktan dan produknya seluruhnya merupakan gas. Hukum dasar kimia menurut para ahli. Oleh karena itu, massa antara reaktan dan produk adalah sama, yang mengalami perubahan adalah.

Kim 1 Hukum Dasar Kimia Dan Konsep Mol Materi78 Nbsp Atom Senyawa Dapat Dirumuskan Volume Molar V M Cara Menentukan Pereaksi Pembatas Adalah Padat Yang Mengikat Beberapa Pdf Document
Kim 1 Hukum Dasar Kimia Dan Konsep Mol Materi78 Nbsp Atom Senyawa Dapat Dirumuskan Volume Molar V M Cara Menentukan Pereaksi Pembatas Adalah Padat Yang Mengikat Beberapa Pdf Document from demo.fdokumen.com
Mereka menjawabnya dengan sebuah konsep ilmu kimia yang dinamakan. * * * hukum lavoisier (hukum kekekalan massa) dalam reaksi kimia, massa zat sebelum reaksi (reaktan) dan sesudah reaksi (produk) adalah sama contoh: Hukum dasar stoikiometri kimia dan bagaimana cara untuk mengukur jumlah suatu senyawa yang terkandung dalam suatu material? Dalam setiap menyelesaikan soal stoikiometri memang tidak harus tahu persis hukum dasar apa yang akan digunakan, namun. Jika dua jenis unsure dapat membentuk dua jenis atau lebih persenyawaan, maka pebandingan massa unsure yang terikat dengan massa yang sama unsure yang satu lagi, merupakan bilangan bulat dan. * hukum dasar kimia created by wiji & gratania * hukum lavoisier (hukum kekekalan massa) dalam suatu reaksi kimia, massa zat sebelum dan… jawab : Pada suhu dan tekanan yang sama, perbandingan volume gas pereaksi dengan volume gas hasil reaksi. Menentukan rumus emppiris suatu senyawa suatu senyawa karbon emiliki massa 23 gram dibakar menghasilkan 44 gram gas karbon dioksida dan 27 gram air.

Hukum dasar stoikiometri kimia dan bagaimana cara untuk mengukur jumlah suatu senyawa yang terkandung dalam suatu material?

Pengertian stoikiometri menurut para ahli. Dalam artikel ini akan dibahas secara keseluruhan. Kimia analitik merupakan cabang dari ilmu kimia yang mempelajari teori dan praktek dari metodemetode yang digunakan untuk mengetahui komposisi suatu materi yang meliputi identifikasi suatu zat, elusidasi struktur dan analisis kuatitatif komposisinya. Hukum dasar kimia teori atom dalton hukum penyatuan volume dan hukum avogadro massa atom relatif massa molekul relatif konsep mol rumus kimia slideshow 2150019 by gerard. Hukum dasar kimia meliputi hukum kekekalan massa, hukum perbandingan tetap, hukum perbandingan berganda, hukum penggabungan volume dan juga hukum avogrado, berikut adalah dalam ilu kimia, hukum perbandingan berganda yaitu salah satu hukum dasar stoikiometri. Contoh soal dan penyelesaian penerapan hukum dasar kimia dan stoikiometri untuk menentukan unsur dalam suatu spesi. Apakah berat awal besi sama dengan berat besi berkarat? Hukum dasar kimia menurut para ahli. Hukum dasar yang di kemukakan oleh john dalton yakni di kenal hukum kelipatan berganda : Oleh karena itu, massa antara reaktan dan produk adalah sama, yang mengalami perubahan adalah. Perhitungan stoikiometri yang paling baik dikerjakan dengan dapat menyatakan. Pendahuluan hukum dasar kimia dan konsep mol hukum dasar kimia merupakan hukum dasar yang digunakan dalam stoikiometri. Dalam setiap menyelesaikan soal stoikiometri memang tidak harus tahu persis hukum dasar apa yang akan digunakan, namun.

Pendahuluan hukum dasar kimia dan konsep mol hukum dasar kimia merupakan hukum dasar yang digunakan dalam stoikiometri. Mereka menjawabnya dengan sebuah konsep ilmu kimia yang dinamakan. Hukum dasar kimia teori atom dalton hukum penyatuan volume dan hukum avogadro massa atom relatif massa molekul relatif konsep mol rumus kimia slideshow 2150019 by gerard. * * * hukum lavoisier (hukum kekekalan massa) dalam reaksi kimia, massa zat sebelum reaksi (reaktan) dan sesudah reaksi (produk) adalah sama contoh: Namun, menarik untuk dicatat bahwa.

Makalah Hukum Dasar Kimia Makalah Hukum U2013 Hukum Dasar Kimia Dan Perhitungan Kimia Anjelita T C Losung X Tkj Smk Negeri 1 Ratahan Tahun 2019 Course Hero
Makalah Hukum Dasar Kimia Makalah Hukum U2013 Hukum Dasar Kimia Dan Perhitungan Kimia Anjelita T C Losung X Tkj Smk Negeri 1 Ratahan Tahun 2019 Course Hero from www.coursehero.com
Contoh soal dan penyelesaian penerapan hukum dasar kimia dan stoikiometri untuk menentukan unsur dalam suatu spesi. Hukum kekekalan massa (hukum lavoisier). Ada beberapa hal yang harus dipelajari sebelum mengerti hukum dasar kimia, yakni massa atom relatif dan massa molekul relatif. * * * hukum lavoisier (hukum kekekalan massa) dalam reaksi kimia, massa zat sebelum reaksi (reaktan) dan sesudah reaksi (produk) adalah sama contoh: Jika 2 buah jenis unsur bergabung dan membentuk lebih dari 1 senyawa dan jika massa salah satu dari unsur di dalam senyawa tersebut sama, sedangkan massa unsur lainnya berbeda, maka perbandingan massa. Oleh karena itu, massa antara reaktan dan produk adalah sama, yang mengalami perubahan adalah. Stoikiometri gas ialah suatu bentuk khusus, di mana reaktan dan produknya seluruhnya merupakan gas. Hukum dasar kimia meliputi hukum kekekalan massa, hukum perbandingan tetap, hukum perbandingan berganda, hukum penggabungan volume dan juga hukum avogrado, berikut adalah dalam ilu kimia, hukum perbandingan berganda yaitu salah satu hukum dasar stoikiometri.

Dalam setiap menyelesaikan soal stoikiometri memang tidak harus tahu persis hukum dasar apa yang akan digunakan, namun.

Jika dua jenis unsure dapat membentuk dua jenis atau lebih persenyawaan, maka pebandingan massa unsure yang terikat dengan massa yang sama unsure yang satu lagi, merupakan bilangan bulat dan. Hukum dasar stoikiometri kimia dan bagaimana cara untuk mengukur jumlah suatu senyawa yang terkandung dalam suatu material? Hukum kekekalan massa dari lavoiser. * * * hukum lavoisier (hukum kekekalan massa) dalam reaksi kimia, massa zat sebelum reaksi (reaktan) dan sesudah reaksi (produk) adalah sama contoh: Stoichiometry  stoichiometry berasal dari bahasa yunani yang berarti stoicheion berarti unsur dan metron berarti mengukur  stoichiometry adalah cabang ilmu kimia yang mempelajari perbandingan atom dari unsur dalam senyawa atau. Contoh soal dan penyelesaian penerapan hukum dasar kimia dan stoikiometri untuk menentukan unsur dalam suatu spesi. Transcript of kimia analisis dasar. Namun, menarik untuk dicatat bahwa. Jika 2 buah jenis unsur bergabung dan membentuk lebih dari 1 senyawa dan jika massa salah satu dari unsur di dalam senyawa tersebut sama, sedangkan massa unsur lainnya berbeda, maka perbandingan massa. Hukum dasar kimia meliputi hukum kekekalan massa, hukum perbandingan tetap, hukum perbandingan berganda, hukum penggabungan volume dan juga hukum avogrado, berikut adalah dalam ilu kimia, hukum perbandingan berganda yaitu salah satu hukum dasar stoikiometri. Perhitungan stoikiometri yang paling baik dikerjakan dengan dapat menyatakan. Stoikiometri gas ialah suatu bentuk khusus, di mana reaktan dan produknya seluruhnya merupakan gas. Hukum lavoisier (hukum kekekalan massa) dalam reaksi kimia, massa zat sebelum reaksi (reaktan) dan sesudah reaksi (produk) adalah sama contoh 1:

Posting Komentar untuk "Hukum Dasar Kimia Dan Stoikiometri Ppt - Hukum Hukum Dasar Kimia Dan Stoikiometri Zammiluni : Perhitungan kimia disebut juga dengan stoikiometri kimia."